Toggle navigation
HOME
ABOUT
Contact Us
Who we are
What we do
Governance
NZPCA Life Members
NZPCA Presidents
Our History
OUR VALUES
Code of Conduct
Expected Behaviours at Pony Club
Change the Rein
NZPCA and Social Media
What is a Concern, what is a complaint?
Raising a Complaint or a Concern
NZPCA Complaints Process - Receiving a Complaint
NOMINATE
Database Admins
Database
The App
Entry Portal
NZPCA RESOURCES
Pony Club Administrators
AGM Resources
Branch and Club Resources - Pony Club Administrators
Position Profiles
The Shared Hub
Shared Rallies
Shared Coaching
Shared Administration
How To Share
Constitutions
Constitutions
The Process to Update
Personalised Constitutions
The SGM Process Voting, Quorums and Resolutions
2025 Constitution Update
Constitution Survey
Incorporated Societies
Fees and Forms
Fees
Membership Forms
Expense Claims and Fuel Rates
Refund Policies
Equipment Policies and Rules
Insurance
NZPCA Strategic Focus
NZPCA Branding Guidelines
Regulations and Rules
SHOP
MEMBERS HUB
FIND A CLUB
Find a Club
Centre Membership
Rider Resources
Lungeing
Pony Club 'How To' Videos
Riders Council
Pony Club International
Member Awards
Member Awards
2025 NZPCA National Awards
Equifest 2025
NZPCA Member Benefits
PONY CLUB PROGRAMMES
Certificate Syllabus & Record of Training
Achievement Badges
Introduction to Equine Skills
Equine Skills
Pet N Sur Pony Club Academy
HorseMasters
COACHES HUB
Coaching Information
Equestrian Coaches Training Programme
National & Association Coaches
Examiners
HORSE WELFARE
EVENTS
List of Events
List of Events
Area Events
Event Updates 2025
Google Calendar
Resources for hosting events
AGM Conference
AGM Conference
2025 Conference Resources
Eventing
Eventing
National Qualifying Scores for Eventing Champs
Eventing Results 2025
Event Resources For Eventing Champs
Championship Week
Championship Week
2026 Event Information
Championship Week Results
Event Resources for Champs Weeks
Dressage
Dressage
Virtual Dressage
First Start
Coaches Conference
Ride to Time
Mounted Games
Show Jumping/Hunter
Show Jumping/Hunter
Virtual Jumping 2025
International Exchanges and Opportunities
International Exchanges and Opportunities
Inter Pacific
International Mounted Games 2026
Tetrathlon 2026 - Australia
Tetrathlon
Quiz
A&H Exams
HEALTH AND SAFETY
HEALTH AND SAFETY
Concussion
Gear Safety Checks
COMMUNICATIONS HUB
Our Newsletters
Partner News
News and Updates
Area Forums, Surveys, and Board Decisions
Area Forums, Surveys, and Board Decisions
Area Forums, Feb 2026 Resources
GOT A QUESTON? ASK HERE
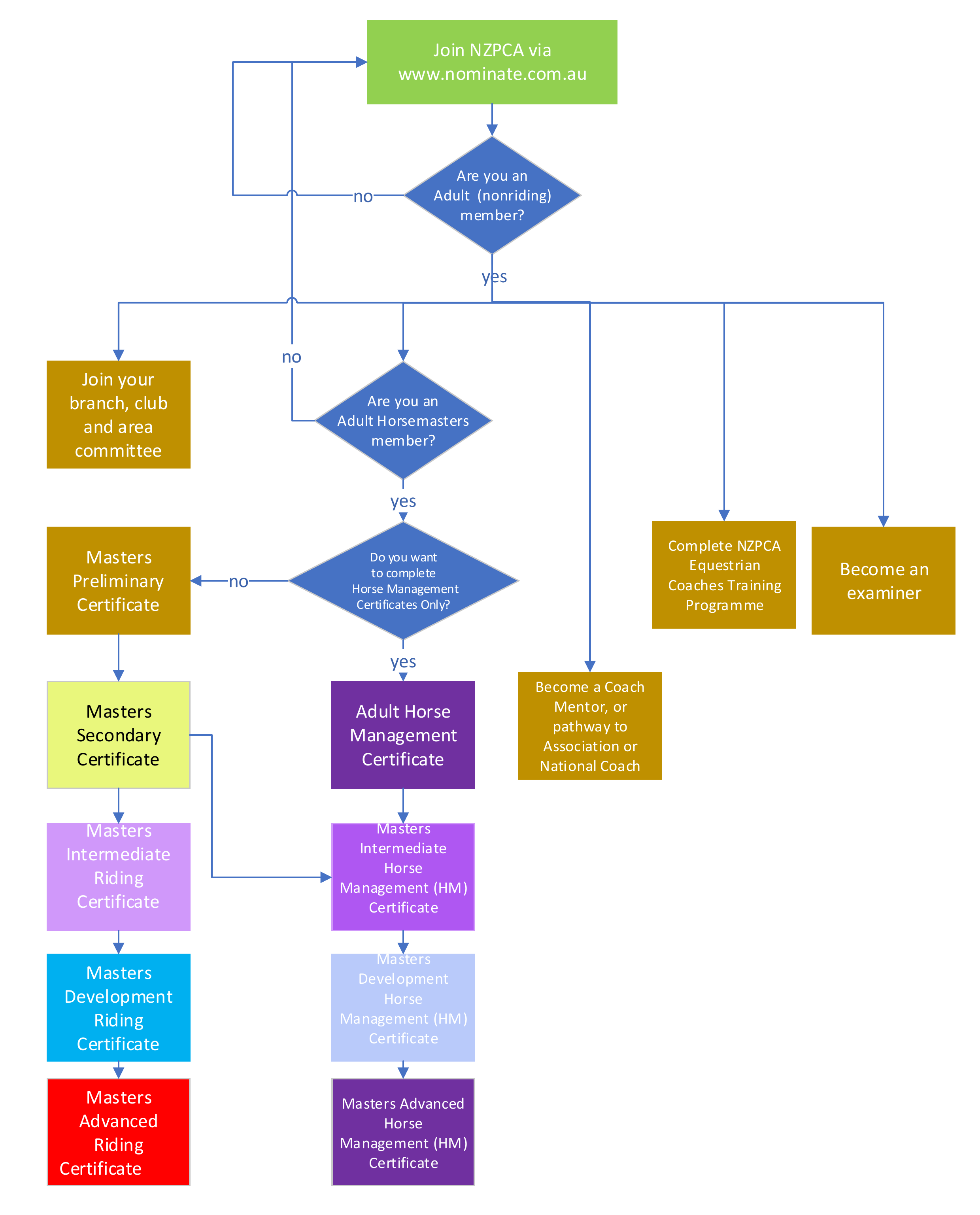
HORSEMASTERS
Adult HorseMasters Programme for 25's and over
​​​​​​​​​​​​​​
NZPCA Activities & Opportunities for Members Over 25 PDF
HorseMaster Information
HorseMasters & Adult Horse Management Pathway
Link to eShop for HorseMasters
Link to eShop for Adult Horse Management