Concerns and Complaints

Introduction

If you feel an issue has arisen that affects the well-being, safety, or fairness of participation at Pony Club, we encourage you to raise it through the appropriate channels. NZPCA is committed to providing a respectful, transparent, and fair process for addressing concerns and complaints. Whether you're a member, parent, volunteer, or official, your voice matters, and we’re here to support a positive environment for everyone.

Fairness, Integrity & Disciplinary Process

At NZPCA, we are committed to creating a fair and respectful environment for all members of our community. Fair play and positive behaviour are part of everything we do—from club rallies to national championships.

We uphold fairness by:

  • Encouraging respectful behaviour through our Code of Conduct and Fair Play Charter

  • Providing clear expectations for how we treat each other and our horses

  • Promoting open communication and mutual respect among riders, families, volunteers, and officials


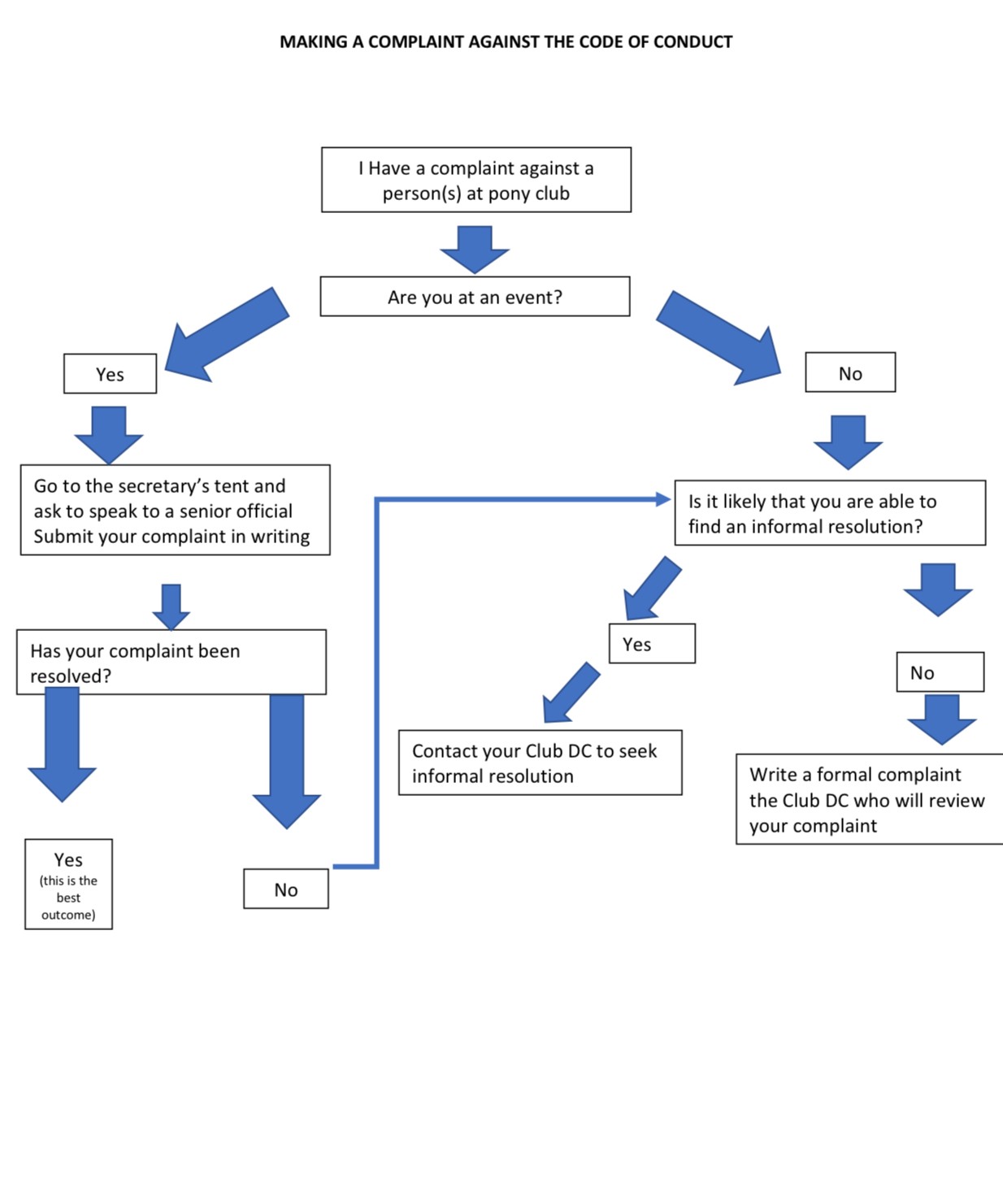
Raising Concerns or Getting Help

If a situation arises that doesn't align with our values or code, we have clear and fair processes in place to address it.

Anyone—riders, supporters, parents, coaches or officials—can raise a concern if they believe there’s been a breach of our Code of Conduct or Fair Play Charter.

These issues are addressed in a structured manner to ensure that everyone is heard and treated fairly. NZPCA encourages early resolution at club level wherever possible and offers national support for more serious matters.

(Please contact your Club, Area officials or CE Lizzie Turnbull if you need help using this process.)

PROCESS FOR RAISING A COMPLAINT AGAINST THE CODE OF CONDUCT

PROCESS FOR RECEIVING A COMPLAINT AGAINST THE CODE OF CONDUCT